13 年
手机商铺
玉研公众号/正文
56 人阅读发布时间:2025-10-30 17:10
在生命科学的探索征途中,每一次技术的革新与突破都可能为理解复杂生命现象提供关键线索。近期,上海中医药大学研究团队在《Nature Communications》上发表了一项引人注目的研究——“Brain-cervical lymph node crosstalk contributes to brain injury induced by subarachnoid hemorrhage in mice”,该研究不仅深化了我们对蛛网膜下腔出血(SAH)后脑损伤机制的理解,还借助玉研无创血压计这一设备,实现了对实验动物血压的精准监测,为研究增添了重要数据支持。

SAH作为一种高致死率和致残率的脑血管疾病,其发生率虽相对较低,但后果严重,尤其是对年轻群体构成巨大威胁。
传统上,SAH的研究多聚焦于脑内病理变化,而本研究则独辟蹊径,深入探讨了大脑与颈部淋巴结(CLNs)之间的交互作用在SAH引起的脑损伤中的关键作用。
这一发现不仅为理解SAH的病理生理过程提供了新视角,也为开发新的治疗策略开辟了道路。
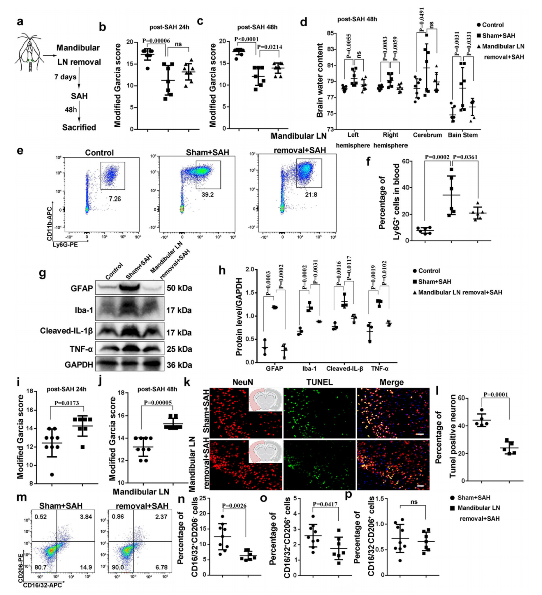
研究通过两种SAH小鼠模型(血管内穿孔诱导和自体血注射诱导),在SAH前7天手术切除下颌淋巴结(mandibular LNs,属于CLNs的一部分),以评估CLNs在SAH后脑损伤中的作用。实验设计涵盖了从整体动物行为学到分子细胞生物学的多层次研究,以揭示CLNs通过LECs中的Ctss参与SAH后脑损伤的机制。
研究发现,切除下颌淋巴结(CLNs的一部分)显著减轻了SAH模型小鼠的脑损伤症状。进一步探索表明,SAH后红细胞渗入CLNs,并被淋巴内皮细胞(LECs)吞噬。这一过程中,LECs的免疫反应显著增强,促进了炎症因子的释放,从而加剧了脑损伤。

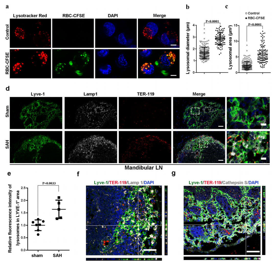
已有报告表明,在蛛网膜下腔出血(SAH)后,红细胞进入包括下颌淋巴结和颈部淋巴结(CLNs)。比较了小鼠在SAH后4小时和24小时下颌淋巴结中渗出红细胞的情况,使用免疫荧光染色和抗CD169抗体标记巨噬细胞验证并得出结论下颌淋巴结中的渗出红细胞被淋巴内皮细胞(LECs)吞噬。

对与红细胞(RBCs)共同孵育 24 小时的淋巴内皮细胞(LECs)以及未与 RBC 共同孵育的对照 LECs 进行了整体 RNA 测序。在 RBC 处理的 LECs 中检测差异表达基因,这些基因集合参与了免疫和炎症反应、趋化、吞噬作用及溶酶体功能。同时这些细胞编码促炎因子、趋化因子和干扰素诱导基因的表达显著升高。LECs 在吞噬红细胞后免疫反应增强。

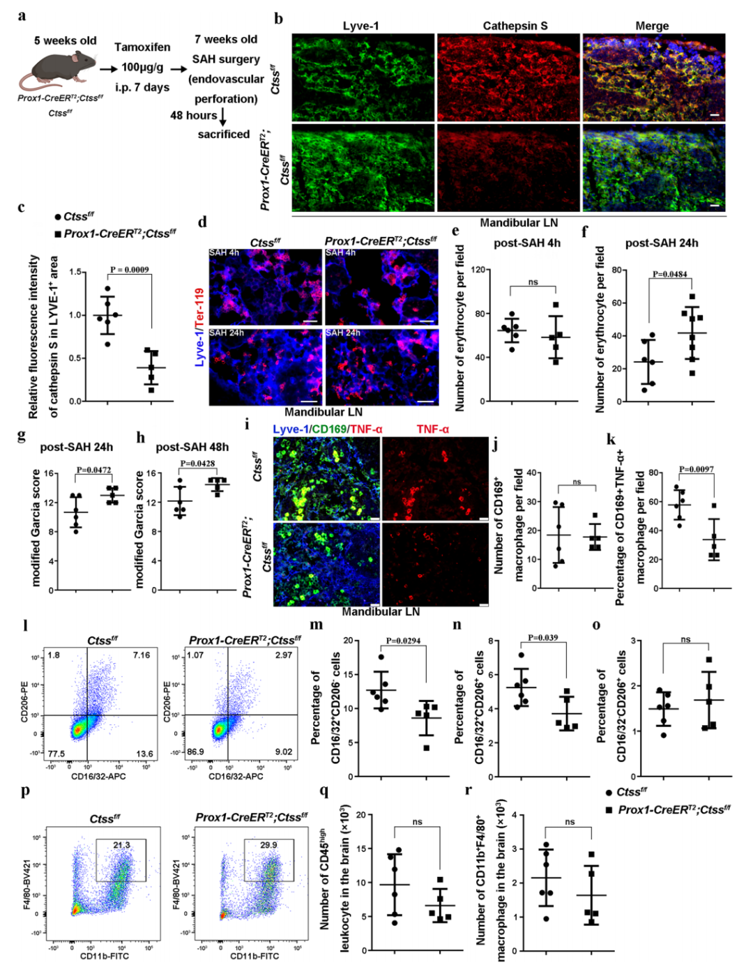
通过单细胞RNA测序技术,研究团队发现LECs在吞噬红细胞后,溶酶体蛋白酶CTSS的表达显著上调。CTSS不仅参与了红细胞的降解过程,还通过增强LECs的免疫反应,触发了CLN介导的炎症反应,进而加重了SAH后的脑损伤。这一发现揭示了CTSS作为治疗SAH潜在靶点的可能性。

为了验证CTSS作为治疗靶点的有效性,研究团队向SAH模型小鼠注射了小分子CTSS抑制剂LY3000328。结果显示,该抑制剂显著减少了神经功能缺损和神经炎症,提高了小鼠的神经功能,且未对血压、呼吸频率和脑血流量等生理指标产生显著影响。这一结果进一步支持了CTSS在SAH病理过程中的重要作用。
在检测CTSS抑制剂对SAH后血压变化的实验中,玉研仪器NIBP无创血压计作为实验设备,在评估血压变化中起到了不可或缺的作用。本研究中NIBP无创血压计的应用不仅提升了实验效率,更通过高精度、动态化的血压监测,为SAH后血压变化对照提供了扎实的依据。

技术革新,非侵入式动态监测
在整个研究过程中,玉研无创血压计以其卓越的性能和便捷的操作赢得了研究团队的高度评价。该设备不仅提供了高精度、动态化的血压监测数据,还通过非侵入式设计减少了对实验动物的应激影响,确保了实验结果的可靠性。此外,其多通道测量功能显著提升了实验效率,使得研究团队能够同时监测多只小鼠的血压变化,加速了研究进程。
本研究揭示了蛛网膜下腔出血(SAH)后脑与颈部淋巴结(CLNs)交互作用的新机制,阐明了CLNs中淋巴管内皮细胞(LECs)通过吞噬和降解外渗红细胞,特别是通过Ctss基因编码的组织蛋白酶S的激活,触发神经炎症并加剧脑损伤的过程,填补了该领域的研究空白。
研究不仅深化了对LECs功能的理解,还通过转基因小鼠模型和Ctss抑制剂验证了抑制Ctss可显著减轻SAH后的神经炎症和神经功能缺损,为SAH及相关脑损伤疾病提供了新的治疗策略;同时,强调了脑淋巴系统和CLNs在脑病理学中的重要作用,促进了多学科交叉研究在解决复杂科学问题中的应用。
