14 年
手机商铺
玉研公众号/正文
167 人阅读发布时间:2025-10-28 10:18
在医学研究的前沿领域,急性肺损伤(ALI)的治疗一直是个难题。
剧烈的炎症反应作为ALI发生发展的核心病理环节,其与氧化应激之间的紧密关联,使得过量活性氧(ROS)的生成成为治疗的关键靶点。

传统治疗手段如支持治疗、机械通气和糖皮质激素,虽有一定疗效,但局限性明显。近年来,小分子抗氧化剂和纳米材料因其能清除过量ROS,展现出成为ALI潜在治疗选择的广阔前景。
天然抗氧化剂,如过氧化氢酶(CAT)、谷胱甘肽过氧化物酶(GPx)和超氧化物歧化酶(SOD),在中和ROS方面发挥着核心作用。
然而,这些天然酶存在结构不稳定、生产成本高、分子量大以及潜在免疫原性等问题,限制了其在临床上的广泛应用。
相比之下,人工纳米酶作为一类具有类酶活性的材料,以其更高的稳定性、更低的成本和可调节的催化特性,成为天然酶的可行替代品。
近日,北京航空航天大学医学科学与工程学院蒋景英教授团队在国际知名期刊《Chemical Engineering Journal》(IF=13.19)上发表了一项突破性研究。

该研究构建了一种锰掺杂碳点(CDs)的级联纳米酶——VTMn-CDs,它靶向跨膜蛋白VCAM-1,并表现出多种抗氧化酶活性,为精准治疗ALI提供了新策略。
作为尺寸小于10纳米的荧光碳基纳米材料,CDs具有光致发光、卓越的生物相容性、水分散性及优异的稳定性,是传感、生物成像、诊断等领域的理想候选材料。此外,CDs作为纳米酶的潜力也日益受到关注。
通过热解法,研究人员开发了靶向VCAM-1的VTMn-CDs级联纳米酶,整合了单宁酸(TA)和锰(Mn)元素。单宁酸作为富含酚羟基的天然抗氧化剂,锰作为超氧化物歧化酶(SOD)的关键辅因子,共同赋予了VTMn-CDs强效的ROS清除能力。

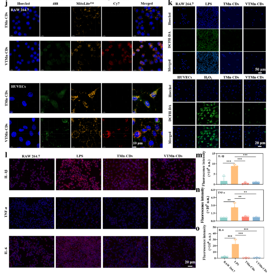
研究人员选择H2O2作为氧化剂,以RAW 264.7细胞和HUVECs细胞作为细胞模型,通过CCK8、共聚焦以及免疫荧光实验检测VTMn-CDs的抗氧化活性。

图:VTMn-CDs级联纳米酶在细胞中的抗氧化与抗炎活性研究
结果显示,VTMn-CDs表现出良好的生物相容性,并聚焦于线粒体发挥高效的抗氧化抗炎作用。
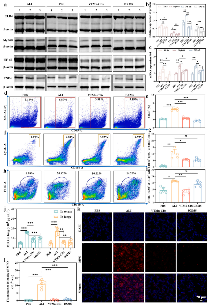
利用YAN-30012玉研肺部雾化给药装置,将LPS注入小鼠肺部模拟ALI炎症与ROS产生。
VTMn-CDs作为实验组,DXMS作为阳性对照组。实验结果显示,玉研肺部给药装置可将药物均匀分散在肺部组织内,极大增加了实验结果的可靠性。

图:VTMn-CDs对ALI小鼠的抗炎与抗氧化效应
VTMn-CDs表现出高效的抗氧化抗炎作用,显著减轻了炎症反应。
研究进一步探索了VTMn-CDs治疗ALI小鼠的机制。结果表明,VTMn-CDs通过抑制TLR/MyD88/NF-κB信号通路缓解氧化应激,下调炎症分子表达,从而发挥强效的治疗作用。

图:VTMn-CDs调节氧化应激敏感信号分子的表达水平及炎症细胞浸润程度
玉研仪器肺部雾化给药装置(Microsprayer Aerosolizer),也称作气管内雾化给药装置,是专门为小鼠、大鼠、豚鼠等小动物设计的气管内雾化给药装置。

该装置通过不锈钢毛细插管中的气溶胶雾化微喷头,将微量液体药物深入动物气管处,实现气管内定量雾化成气溶胶给药。

雾化效果图
相较于传统口服或注射给药,肺部给药可直接作用于肺部,避免肝脏首过效应,降低给药剂量,减少不良反应,快速吸收药物进入体循环,保持药物生物活性。

图:中化所专业粒径分布测试报告
肺部雾化给药可直接将药物定量递送至肺部,实现局部或系统疾病的治疗,避免肝脏首过效应,降低给药剂量,减少不良反应,快速吸收药物进入体循环,保持药物生物活性。
这一新型给药方法只需单次雾化,且剂量能准确控制,为蛋白质、多肽等生物大分子的给药提供了有效途径。
应用实例:复旦大学团队曾利用玉研仪器肺部雾化给药装置,将新型SARS-CoV-2 Omicron单域抗体通过雾化吸入途径输送至小鼠肺部,为新冠治疗提供了新可能。
