13 年
手机商铺
玉研公众号/正文
47 人阅读发布时间:2025-12-04 15:34
高血压肾病(Hypertensive Nephropathy, HN)是慢性高血压引起的进行性肾脏疾病,是全球终末期肾病(ESRD)的主要原因之一。尽管抗高血压药物如血管紧张素转换酶抑制剂(ACEI)和血管紧张素受体阻滞剂(ARB)在控制血压方面取得了显著进展,但部分患者仍会出现严重的不良反应,且治疗益处仅限于有限人群。因此,探索针对肾损伤分子通路的新型治疗策略显得尤为迫切。
近日福建医科大学附属福总临床医学院心血管内科与南京大学医学院附属金陵医院重症医学科的联合课题组团队在Clinical and Experimental Hypertension(临床与实验高血压杂志)这一国际知名期刊上,发表了题为Targeting the PHD2/HIF-1α/HO-1 pathway: A key role of trimetazidine in hypertensive nephropathy(靶向PHD2/HIF-1α/HO-1通路:曲美他嗪在高血压肾病中的关键作用)的研究论文,为高血压肾病的治疗提供了新的理论依据和潜在靶点。

本研究旨在揭示抗缺血药物曲美他嗪(Trimetazidine, TMZ)通过调控PHD2/HIF-1α/HO-1信号轴改善高血压肾病的机制。研究假设为:TMZ能够通过调节PHD2、HIF-1α和HO-1的表达,减轻高血压引起的肾脏损伤,从而为高血压肾病的治疗提供新的靶点。

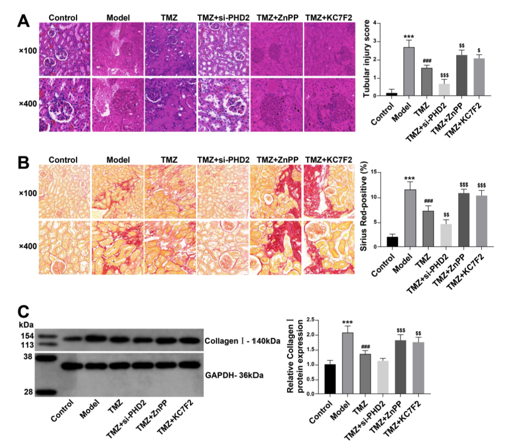
研究采用60只雄性129小鼠,通过血管紧张素II(Ang II)诱导建立高血压肾病模型;
小鼠被随机分为6组:对照组、模型组、TMZ组、TMZ+si-PHD2组、TMZ+ZnPP(HO-1抑制剂)组和TMZ+KC7F2(HIF-1α抑制剂)组。
TMZ组小鼠通过灌胃给予TMZ(20 mg/kg/天),持续28天;
TMZ+si-PHD2组在TMZ治疗基础上额外给予si-PHD2质粒,以敲低PHD2的表达;
TMZ+ZnPP组和TMZ+KC7F2组分别通过腹腔注射给予ZnPP和KC7F2,以抑制HO-1和HIF-1α的活性。
通过玉研仪器无创血压计检测各组小鼠的血压,并评估肾功能指标(血肌酐、血尿素氮、24小时尿蛋白);
通过ELISA检测血液中促炎细胞因子(IL-1β、IL-6、TNF-α)的水平;
利用HE染色和Sirius Red染色评估肾脏病理学变化及纤维化程度;
通过Western blot和RT-qPCR分析PHD2、HIF-1α、HO-1和Collagen I的蛋白/mRNA水平。

TMZ通过PHD2/HIF-1α/HO-1通路改善肾功能,且联合si-PHD2或ZnPP效果更佳
研究发现,模型组小鼠肾脏组织中PHD2、HIF-1α和HO-1的表达均显著上调;
TMZ治疗显著降低了PHD2的表达,同时进一步上调了HIF-1α和HO-1的表达;
PHD2敲低后,HIF-1α和HO-1的表达进一步增加,而HO-1或HIF-1α的抑制则逆转了TMZ的这些效应。
模型组小鼠表现出高血压、肾功能损伤(血肌酐、血尿素氮、24小时尿蛋白水平升高);
TMZ治疗部分逆转了这些变化,且PHD2敲低后改善效果更显著;
HO-1或HIF-1α的抑制则导致TMZ的保护作用减弱。
HE染色显示,TMZ治疗减轻了肾小管上皮细胞的水肿、坏死和炎性浸润;
Sirius Red染色表明,TMZ治疗减少了肾脏间质纤维化面积;
PHD2敲低增强了TMZ的抗纤维化作用,而HO-1或HIF-1α的抑制则削弱了这一作用。

ELISA分析显示,TMZ治疗降低了血液中IL-1β、IL-6和TNF-α的水平;
PHD2敲低进一步降低了这些细胞因子的水平,而HO-1或HIF-1α的抑制则导致细胞因子水平回升。

本研究首次揭示了TMZ通过调控PHD2/HIF-1α/HO-1通路改善高血压肾病的机制。TMZ通过抑制PHD2,增强HIF-1α/HO-1信号传导,从而改善血流动力学、减轻肾脏纤维化和炎症反应。这些发现不仅阐明了TMZ的肾保护机制,还为高血压肾病的治疗提供了新的靶点。
未来研究可进一步探索TMZ与其他药物的联合应用,以及在不同类型肾脏疾病中的疗效。同时,基于动物模型的研究结果需在临床试验中验证,以推动TMZ在肾脏保护领域的转化应用。
在研究过程中,玉研仪器无创血压计发挥了不可或缺的作用。该设备被用于精确测量小鼠的尾动脉血压,为评估TMZ的抗高血压效果提供了可靠的数据支持。

其高精度和稳定性确保了实验结果的准确性,使得研究人员能够清晰观察到TMZ对血压的调控作用。此外,玉研仪器无创血压计的非侵入式设计减少了对实验动物的应激影响,进一步保障了实验数据的可靠性。