14 年
手机商铺
玉研公众号/正文
131 人阅读发布时间:2025-09-11 16:12

近期首都医科大学中医药学院研究团队在知名期刊《Journal of Pharmaceutical and Biomedical Analysis》上发表了名为" Investigation of the material basis and mechanism of Qingfei Paidu granules in treating LPS-induced acute pneumonia using UPLC-Q-TOF-MS/ MS, network pharmacology, molecular docking and experimental verif i cation "的文章,该文章介绍了治疗肺病的中药方剂 清肺排毒颗粒(QFPDG ) 机制原理的研究,如何提纯药物,如何分析成分,如何进行体内体外实验,现在就让我们来了解传统方剂的进阶之路吧。
QFPDG是一种基于四个经典中药方剂(麻杏石甘汤、射干麻黄汤、小柴胡汤、五苓散)制成的颗粒剂,具有治疗呼吸系统疾病的悠久历史。尽管QFPDG在临床上显示出对肺炎和肺损伤的显著疗效,但其药效成分和作用机制尚需进一步阐明。本研究旨在利用多种先进技术,揭示QFPDG治疗急性肺炎的物质基础和作用机制,为中药制剂的现代化研究提供新的科学依据。

研究采用了UPLC-Q-TOF-MS/MS、网络药理学、分子对接和实验验证等多种方法,全面分析了QFPDG的化学成分、药效靶点及作用机制。其中,玉研仪器的肺部雾化给药器在实验中的给药过程中发挥了至关重要的作用。
该产品通过精准的气管滴注给药方式,确保了药物能够直接、均匀地到达肺部,显著提高了药物的利用率和实验的准确性。相较于传统的给药方式,肺部雾化给药器具有给药精准、操作简便、减少药物浪费等优势,为实验的成功提供了有力保障。
首先研究人员先对方剂进行提纯,制备过程包括将生石膏粉在水中预煎煮 30 分钟,然后加入剩余的草药并进一步煮沸 30 分钟。过滤后,将残留物在水中第二次煎煮 30 分钟,并使用旋转蒸发器浓缩混合滤液,然后在真空下溶出得到纯净的药物提取物,用于后续给药研究。
研究团队对药物成分进行了深入的分析。他们将12只小鼠随机分为两组,一组接受中药制剂QFPDG,另一组接受蒸馏水作为对照。在最终灌胃给药后 30 分钟、 1 小时、 2 小时、 4 小时和 6 小时从 2 只小鼠中收集样品,通过一系列复杂的采样收集样本
通过UPLC-Q-TOF-MS/MS 分析。QFPDG 溶液中鉴定出 145 种化合物,血清中鉴定出 94 种化合物,肺组织中鉴定出 83 种化合物,经过网络药理学分析看,血清和肺中鉴定出 97 种成分与 350 个肺炎相关靶点和关键途径相关。

QFPDG总离子流图(A)、含QFPDG血清总离子流图(B)及含QFPDG肺组织总离子流图(C)
细胞实验
在细胞层面,研究人员发现QFPDG能够有效降低RAW264.7细胞的炎症水平,显示出良好的抗炎作用。

QFPDG在LPS刺激的 RAW264.7细胞中的抗炎症作用。(A)用不同剂量的QFPDG处理24小时后,通过CCK-8测定评估细胞活力。(B-D)qRT-PCR分析用QFPDG(1.25、2.5 和5mg/mL)处理24小时的细胞中IL-1β、TNF-α和IL-6的mRNA表达水平。(E-G)细胞培养上清液中分泌的IL-1β、IL-6和TNF-α的ELISA定量。(H,I)前白细胞介素-1β蛋白表达的蛋白质印迹分析
动物实验
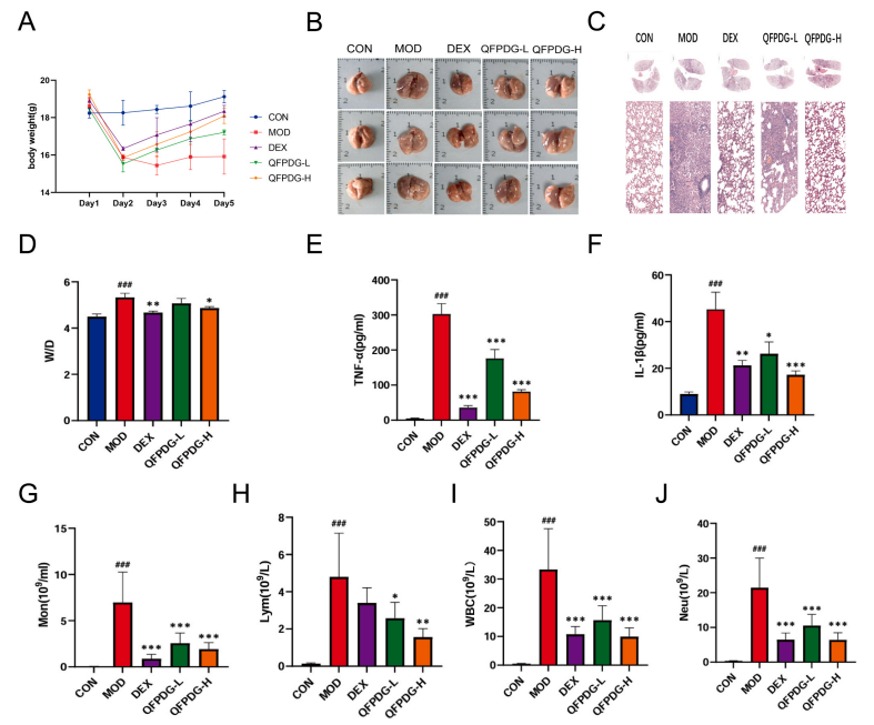
在动物实验中,研究团队使用了60只小鼠,并借助玉研仪器肺部雾化给药器YAN-30012进行了精准的气管滴注。对照组小鼠接受生理盐水,而实验组小鼠则接受LPS刺激后,再给予不同剂量的QFPDG或地塞米松治疗。这一过程中,玉研仪器肺部雾化给药器发挥了至关重要的作用,它确保了药物能够均匀、准确地到达小鼠的肺部。

QFPDG 减轻了 LPS 诱导的急性肺炎小鼠的急性肺损伤和炎症,降低了支气管肺泡灌洗液 (BALF) 中的单核细胞、中性粒细胞、淋巴细胞和白细胞计数,并降低了 TNF-α 和 IL-1β 水平。
在整个动物实验过程中,玉研仪器肺部雾化给药器YAN-30012凭借其精准的雾化效果和稳定的给药性能,为实验提供了可靠的技术支持。确保了每一滴药物都能准确到达目标位置,从而提高了实验的准确性和可重复性。
本研究从分子到细胞再到实验动物,三个维度全面验证了QFPDG对肺炎的治疗效果。玉研仪器肺部雾化给药器的使用,更是为实验的成功提供了有力保障。本研究为 QFPDG 研究提供了新的视角,从分子到细胞再到实验动物,三个维度测量验证了其对肺炎的治疗效果,旨在加深对临床制剂 QFPDG 如何治疗急性肺炎的理解。
尽管 QFPDG 中的许多化学成分是确定的,但每种成分对整体治疗效果的单独贡献仍不清楚。未来的研究可能将侧重于分离和表征单个化合物,并全面评价它们的药理活性,包括它们联合用时的协同作用。