14 年
手机商铺
玉研公众号/正文
1616 人阅读发布时间:2024-07-15 16:37
急性肺损伤(Acute Lung Injury, ALI)是一种由细菌和呼吸道感染等引起的严重肺部炎症过程,会导致肺泡上皮和内皮屏障遭受重大损害,具有高达40%的死亡率。ALI通常是由多种病因引起的,包括感染、外伤、吸入性损伤、以及一些医疗操作等。这些疾病的特征是肺部炎症、肺泡上皮和内皮屏障的损伤,以及随后的肺水肿和低氧血症。
而氧化应激在ALI的发病机制中扮演着重要角色,它涉及到氧化剂水平升高与内源性抗氧化剂水平降低之间的不平衡,以及脂质过氧化产物的增加和细胞内蛋白的氧化修饰。氧化应激通过激活转录因子的表达和随后炎症介质的产生,最终导致ALI的发展。因此,抑制炎症和/或氧化应激通常认为是预防和治疗ALI的一种潜在策略。

最近,中国药科大学基础医学与临床药学院陈西敬教授团队在国际知名期刊Redox Biology中发表了题为GSTP alleviates acute lung injury by S-glutathionylation of KEAP1 and subsequent activation of NRF2 pathway的研究论文,研究者探讨了GSTP(谷胱甘肽S-转移酶P)在ALI中的保护作用。在实验中,研究者使用玉研雾化给药装置定量雾化将LPS(脂多糖)以特定剂量直接送入小鼠的肺部,以模拟ALI的病理状态。
研究发现,GSTP的下调加剧了LPS诱导的人类肺上皮细胞损伤和小鼠ALI模型的损伤,证实了GSTP对ALI的保护效果。此外,研究还发现,细胞和肺组织中的总PSSG(蛋白质S-谷胱甘肽化)水平与GSTP表达水平呈正相关。体内实验证实,GSTP通过促进KEAP1的PSSG和激活NRF2下游的抗氧化途径来抑制LPS诱导的肺部炎症。总体而言,该研究揭示了GSTP在调节肺部抗炎功能中的新机制,通过调节KEAP1的PSSG和随后的KEAP1/NRF2途径。针对GSTP水平或活性的调节可能是治疗氧化应激诱导的ALI治疗策略。

肺组织病理学检查显示WT ALI小鼠有明显的形态学损伤,包括肺泡壁增厚、炎症细胞浸润加重、肺泡出血和间质水肿,而LPS诱导的Gstp−/−小鼠的间质水肿加重(图1J)。此外,Gstp−/−ALI小鼠的肺系数(代表ALI发展过程中的肺病理损伤(图1I)和肺损伤评分(图1K)均显著高于WT ALI小鼠。这部分结果表明,GSTP−/−小鼠对细胞浸润和炎症的易感性增加,这意味着GSTP在缓解ALI诱导的炎症反应中发挥了积极作用。

图1
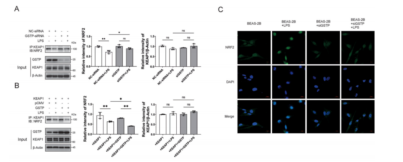
为了研究GSTP如何参与降低氧化应激、提高PSSG水平和减轻炎症反应,研究者探讨了GSTP在氧化应激反应通路KEAP1/NRF2中的作用。GSTP敲低显著增加了KEAP1和NRF2之间的亲和力(图2A),而GSTP过表达则降低了这种亲和力(图2B),这表明GSTP1在KEAP1释放NRF2对抗促炎应激中的作用增强。图2C所示,在LPS暴露后,NRF2的核积累增加,而在GSTP敲除的细胞中,NRF2分布明显减少。

图2
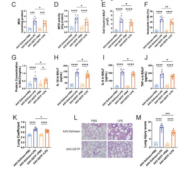
如图3A所示,ALI小鼠经AAV-GSTP预处理后,KEAP1的PSSG水平与总KEAP1水平显著高于AAV-ZsGreen小鼠,而总KEAP1水平不变。同时,与AAV-ZsGreen ALI小鼠相比,在AAV-GSTP ALI小鼠中检测到NRF2及其下游抗氧化蛋白HO-1和NQO1水平显著升高(图3B)。此外,GSTP抑制LPS诱导的MDA(图3C)表达和MPO(图3D)活性上调,表明炎症损伤减轻。AAV-GSTP ALI小鼠BALF细胞总数、中性粒细胞浸润和蛋白渗出减少(图3E-G)。此外,LPS处理后GSTP过表达小鼠的BALF中IL-1β、IL-6和TNF-α水平显著降低(图3H-J)。同样,肺系数、肺组织学检查和相应的肺损伤评分均显示GSTP在肺部过表达可显著减轻炎症(图3K-M)。综上所述,这部分结果证实,外源性GSTP通过促进KEAP1的PSSG干扰KEAP1-NRF2复合物,激活NRF2下游通路,减轻了LPS诱导的肺氧化应激和炎症损伤。

图3
总的来说,如图4所示,本研究阐明了在氧化条件下肺上皮细胞中谷胱甘肽S-转移酶P(GSTP)催化的KEAP1 PSSG过程,并提出了背后的生物学机制和治疗意义。GSTP介导的KEAP1 PSSG过程增强了KEAP1-NRF2相互作用的解离,促进了KEAP1-NRF2复合体的解离,从而促进了NRF2的核转位并激活了下游蛋白的表达,最终导致改善了肺部炎症和损伤。研究结果表明,GSTP是抗炎药物开发的潜在靶点,并暗示在急性肺损伤(ALI)中,KEAP1在C434位点的PSSG在肺上皮细胞中发挥抗炎作用。这项研究揭示了肺上皮细胞在氧化应激下防止自身过度激活的机制。

图4
上海玉研仪器的肺部雾化给药装置在急性肺损伤(ALI)研究中发挥了关键作用,通过精确定量地将LPS雾化并直接送入小鼠肺部,成功模拟了ALI的病理状态。该装置的先进雾化技术确保了药物颗粒的均匀分布和高效吸收,操作简便且易于清洗维护,显著提高了实验的准确性和重复性。此外,它支持多种药物形态的给药,为评估药物疗效、模拟肺部疾病以及动物模型的制作提供了多功能平台。这一创新工具的应用,不仅加深了对ALI病理机制的理解,也为发现和验证新治疗策略提供了强有力的实验支持,推动了肺部疾病研究的进展。

玉研仪器肺部雾化给药装置(Microsprayer Aerosolizer)也称作气管内雾化给药装置,是专门为小鼠、大鼠、豚鼠等小动物设计,可精确进行气管内雾化给药的装置。可将定量液体通过集成在不锈钢毛细插管中的气溶胶雾化微喷头雾化,毛细插管可深入动物至支气管分叉处,实现气管内定量雾化成气溶胶给药。相较于传统口服或注射给药,药物可直接作用于肺部,适用于肺部生理、病理、药理学研究,按给药的状态不同还可分为液体给药以及干粉给药。
先进的液体雾化技术:通过精密设计和高效操作机制,90%药物雾化直径<30μm(液体),迅速且均匀地将液体药物转化为微小雾状颗粒,可均匀分布于大小鼠肺部组织中。
提高药物利用率和实验准确性:气管内直接给药,无首关消除,药物全身效应小,确保药物直接且均匀地覆盖目标细胞、组织或样本,实现局部或系统疾病的治疗。
精确控制给药量:微量精确给药,最小药物用量25μL(液体),保证实验中每次给药的一致性和准确性,确保实验的重复性。
多种药物类型:可用于溶液、小细胞悬浮液、均质悬浊液、粘度较低的乳浊液、干粉等给药
设计与材料:采用优质材料制造,确保给药过程的安全性和稳定性。
操作简便:易于清洗和维护,降低实验人员的工作负担。

气管内滴入(A)与气管内雾化(B)伊文斯蓝溶液在肺组织的分布
1. 研究肺部吸收机制:通过给予标记的液体药物,可以观察药物在肺泡和肺间质中的吸收和转运过程,也可以准确测定药物在肺泡、肺间质等不同部位的吸收速率和吸收程度,从而建立可靠的药物吸收模型。
2. 分析肺部代谢过程:使用肺部液体给药技术,可以检测给药后药物在肺内代谢产物的形成和变化,帮助分析肺部代谢酶的活性和代谢途径,也可以分析药物在肺内的代谢动力学,包括代谢速率、代谢产物的形成和清除。
3. 评估肺部清除机制:肺部液体给药可用于研究肺泡巨噬细胞、肺表面活性物质、纤毛运动等对药物清除的影响。
4. 探索肺部免疫反应和屏障功能:通过给予免疫刺激物的药物,可以观察肺部免疫细胞的激活和炎症反应。使用标记的粒子或大分子作为探针,可以评估肺血管内皮、上皮等屏障结构对物质通透性的调控作用。
5.建立肺部-全身循环的药动学模型:通过肺部给药数据,可以建立详细的肺部-血浆-全身循环的药动学模型,更准确地预测药物在体内的吸收、分布、代谢和清除过程。

玉研仪器肺部雾化给药装置可提供中化所专业粒径分布测试报告,从报告中可以看到玉研仪器肺部雾化给药装置与国外进口同类产品(已停产)相比,其粒径分布高度一致

进口雾化给药装置粒径分布图 玉研自研雾化给药装置粒径分布图

雾化效果图

通堵装置是一种玉研仪器新设计,用于清除肺部给药装置针头管道内的堵塞物,和保证肺部给药装置内管道畅通的工具。
01主要功能:
通堵器的设计目的是清除肺部给药装置针头管道内的堵塞物,如药液残留、黏附的微粒或其他杂质。确保药物能够顺利到达肺部,达到预期的治疗效果;
02预防堵塞:
除了清除已有的堵塞,通堵器还可以用于日常维护,定期使用可以防止药液残留在管道内凝固,预防未来的堵塞问题;
03易于使用:
通堵器设计为手持工具,操作简便,用户可以方便地使用它进行日常的设备维护,不需要复杂的操作;
04清洁方便:
采用高性能PEK(聚醚酮)材质,可以使用常见的高温高压蒸汽灭菌或者酒精消毒,使其易于清洁和消毒,确保在使用过程中不会引入新的污染物。
英国EMMS的FM用力肺功能检测系统,亦称为eSpiraTM FMS系统,专门用于动物肺功能研究。它在肺损伤模型小鼠研究中发挥着重要作用,提供精确的测量,包括用力肺活量、肺总量和最大呼气流量等关键参数。这些数据为深入理解肺部疾病提供了有力的支持,使研究人员能够快速评估动物肺功能的变化,有效监测疾病进展,并测试新的治疗方法。
该系统具备高度自动化和数据分析能力,不仅提高了实验效率,也确保了结果的准确性,极大地促进了呼吸系统疾病研究的发展。eSpiraTM FMS系统所提供的生理指标参数与人类肺功能检测一致,广泛应用于临床前研究,特别适用于研究COPD、肺气肿、肺纤维化、矽肺、急性肺损伤和机械通气型肺损伤等急慢性呼吸系统疾病,是相关研究领域中不可或缺的工具。

全面性:系统能够检测与肺功能相关的全部生理数据,包括用力肺活量(FVC)、用力呼气量(FEV)、最大呼气流量(PEF)、最大呼气中段流量(MMEF)等关键指标。
自动化:FM系统高度自动化,能够自动分析检测麻醉动物的肺功能数据,减少人为误差,提高实验效率。
适用性:适用于多种实验动物,包括小鼠、大鼠、豚鼠、犬和灵长类动物,使其成为研究不同肺损伤模型的理想工具。
快速性:系统能在数分钟内完成对肺功能参数的测定,包括FEV(x)、FEF(x)、FVC、FRC、FEVpef等。
研究支持:系统是COPD、急性肺损伤、肺间质疾病等研究的必备工具,适用于多种肺部疾病模型的临床前研究。
数据分析:通过ePacq(EMMS Post Acquisition)分析软件应用程序,研究人员可以即时访问使用EMMS eDacq记录的数据,并以表格和图形格式显示数据,便于数据审查和呈现。

复旦大学
南京大学
东华大学
安徽医科大学
滨州医学院
海南医学院
军事医学研究院
北京大学深圳研究生院
中国科学院上海药物研究所
军事医学研究院六所
上海市徐汇区中心医院
上海东方医院
南通大学附属医院
苏州药明康德新药开发股份有限公司
正大天晴药业集团股份有限公司
苏州百递博远生物科技有限公司
上海医药工业研究院有限公司
亚证环球药业有限公司
美国强生制药公司
University of Missouri-kansas City
University of Saskatchewan
Taiwan Liposome Company, Ltd
1.Liu, Chang et al. “Inhaled Macrophage Apoptotic Bodies-Engineered Microparticle Enabling Construction of Pro-Regenerative Microenvironment to Fight Hypoxic Lung Injury in Mice.” ACS nano vol. 18,20 (2024): 13361-13376. doi:10.1021/acsnano.4c03421
2.Liu, Sha et al. “Inhaled delivery of cetuximab-conjugated immunoliposomes loaded with afatinib: A promising strategy for enhanced non-small cell lung cancer treatment.” Drug delivery and translational research, 10.1007/s13346-024-01536-7. 21 Feb. 2024, doi:10.1007/s13346-024-01536-7
3.Tian, Xidong et al. “Pulmonary Delivery of Reactive Oxygen Species/Glutathione-Responsive Paclitaxel Dimeric Nanoparticles Improved Therapeutic Indices against Metastatic Lung Cancer.” ACS applied materials & interfaces vol. 13,48 (2021): 56858-56872. doi:10.1021/acsami.1c16351
4.Xie, Beibei et al. “Combination of DNA demethylation and chemotherapy to trigger cell pyroptosis for inhalation treatment of lung cancer.” Nanoscale vol. 13,44 18608-18615. 18 Nov. 2021, doi:10.1039/d1nr05001j
5.Li, Wenxi et al. “Inhalable functional mixed-polymer microspheres to enhance doxorubicin release behavior for lung cancer treatment.” Colloids and surfaces. B, Biointerfaces vol. 196 (2020): 111350. doi:10.1016/j.colsurfb.2020.111350
6.Chen, Shuang et al. “Inhalable Porous Microspheres Loaded with Metformin and Docosahexaenoic Acid Suppress Tumor Metastasis by Modulating Premetastatic Niche.” Molecular pharmaceutics vol. 18,7 (2021): 2622-2633. doi:10.1021/acs.molpharmaceut.1c00125
关于玉研仪器肺部给药装置的更多应用可阅读下方推文,其主要介绍了北京大学基础医学院团队发表于Chemical Engineering Journal杂志上的论文,主要研究了一种新型的弹性蛋白酶纳米复合物通过使用玉研仪器肺部雾化给药装置定量靶向到小鼠肺部,有效传递给肿瘤细胞,为蛋白质药物在抗肿瘤治疗中的应用提供了新的思路。

关于玉研仪器肺部给药装置的更多应用可阅读下方推文,其主要介绍了复旦大学团队发表于Cell杂志上的论文,主要研究了一种新型SARS-CoV-2 0micron单域抗体通过使用玉研仪器肺部雾化给药装置以雾化吸入途径的输送到小鼠肺部,为新冠的治疗提供了一种新的可能。

关于玉研仪器的FM用力肺功能系统的更多应用可阅读下方推文,其主要介绍了韩国毒理学研究所发表于Journal of Hazardous Materials 的论文,研究了电子烟中的尼*和四氢大*酚等成分对呼吸系统的影响,展示玉研仪器的FM用力肺功能系统在研究中的有效性。
